Overview of Online Banking Processes - Online banking or also known as Internet banking allows customer to conduct financial transactions on a secure website operated by banks such as Maybank, CIMB, Hong Leong and RHB. This online banking applications has many features in common such as Bill payments include credit card payment, Fund transfers include own account transfer, 3rd party account transfer, interbank GIRO transfer and Viewing recent transaction.
As we are drafting this article using a top-down approach, first and foremost we need to draft a decomposition diagram, listing down all processes involves in the business activity that is related to the system. The context diagram will be drawn first, followed by Level-0 Diagram and Level-1 Diagram for each identified processes. Refer to diagram below for a Decomposition diagram of all of the online banking processes.
1. Overview of Online Banking Processes
As we are working this article using a top-down approach, first and foremost we need to draft a decomposition diagram, listing down all processes involves in the business activity that is related to the system. The context diagram will be drawn first, followed by Level-0 Diagram and Level-1 Diagram for each identified processes. Refer to diagram below for a Decomposition diagram of all of the online banking processes.
2. BILL PAYMENT
Bill payment includes credit card payment. Examples of bill payment would be utilities payment, telco bills, loans and inclusive of credit card payments as per the assignment's requirement. The transaction should be involved customer uses the online banking system to make payment for their bills, and the online banking will transfer the payment to the bill payee's company or merchant.
However, for sampling purposes I will only use three sample merchant as our bill payee as per following:
1.Telekom
2.Credit Card (same issuer bank)
3.Tenaga Nasional
Kindly take note that this is purely a sample diagram with limited number of bill merchants selected.
Context Diagram for Online Bill Payment
Refer diagram below for the online bill payment's context diagram.
2.1 – Data Flow Diagram(s)
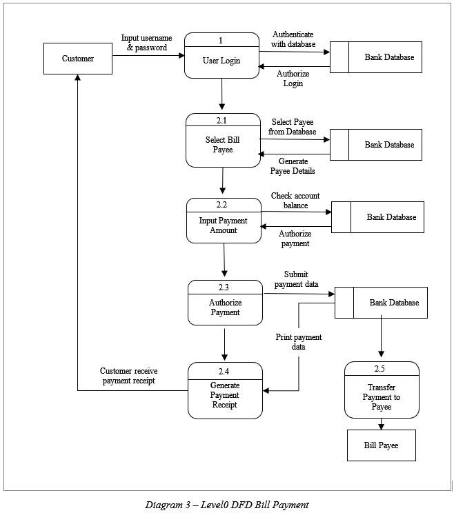
Refer diagram below for the online bill payment's level-0 Data Flow Diagram.
Process 2.1 – Select Bill Payee (Level 1 DFD)
Refer diagram below for the breakdown of the process "Select Bill Payee"
Process 2.2 – Input Payment Amount (Level 1 DFD)
Refer diagram below for the breakdown of the process "Input Payment Amount"
Process 2.3 – Authorize Payment (Level 1 DFD)
Refer diagram below for the breakdown of the process "Authorize Payment"
Due to high number of back-end processes involves for this process, customer often will get notification after 1-2 business days. This is a quite common for all bill payments done via online banking system. Some merchant will issue a Payment Standing (PS) or Promise to Pay (PTP) instruction first if the customer urgently needs to update the payment records.
Finally, once the payment has been reflected in the merchant's own internal system, they will issue a notice of acknowledgement that the payment have been successfully received.
Process 2.4 – Generate Payment Receipt (Level 1 DFD)
Refer diagram below for the breakdown of the process "Generate Payment Receipt"
This concludes the modelling of online bill payment features. Let us moved to the next chapter, online fund transfers data flow.
3. FUND TRANSFERS
Fund transfers is a process of transferring funds from the customer's account to another account. The other account can be either his or her own account, same bank accounts, transferring funds to another local banks or even transferring to an international banks via telegraphic transfer (TT) or telex transfer.
However, as per this assignment requirement, we will be focussing only three major fund transfer types as per following:
1. Own Account Transfer
2. 3rd Party Account Transfer
3. Interbank GIRO Transfer
Context Diagram for Online Fund Transfer
Refer diagram below for the online bill payment's context diagram.
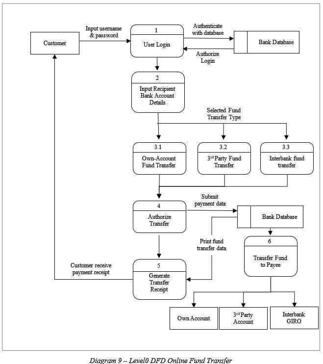
3.1 – Data Flow Diagram(s)
Refer diagram below for the online fund transfer's level-0 Data Flow Diagram.
Based on the Level0 DFD above, it shows a simple illustration on how the process will work. However, further elaborations needed to be explained through the use of Level1 DFD.
Process 3.1 – Own Account Transfer (Level 1 DFD)
Refer diagram below for the breakdown of the process "Own Account Fund Transfer"
Process 3.2 – Third Party Account Transfer (Level 1 DFD)
Refer diagram below for the breakdown of the process "3rd Party Account Fund Transfer"
Process 3.3 – Interbank GIRO Bank Transfer (Level 1 DFD)
Refer diagram below for the breakdown of the process "Interbank GIRO Fund Transfer"
This concludes the modelling of online fund transfers features. Let us moved to the next chapter, online banking recent transactions.
4. RECENT TRANSACTIONS
The Recent Transaction features allows banking consumer to check the recent transactions such as what payment have been made in or out of the accounts. Most local banks in Malaysia practices three types of time period viewable through online as per following time periods:
1. Last 7 days transactions
2. Last 30 days transactions
3. Last 90 days transactions
To retrieve transactions beyond 90 days, most banks will advise their customer to walk-in to the bank to retrieve these information. This is regulated by the Bank Negara Malaysia under certain acts and regulations.
Context Diagram for Viewing Recent Transactions
Refer diagram below for the online bill payment's context diagram.
4.1 – Data Flow Diagram(s)
Refer diagram below for the Viewing Recent Transaction's level-0 Data Flow Diagram.
Based on the Level0 DFD above, it shows a simple illustration on how the process will work. There is no need to further breakdown on the processes as the processes involved are quite straight-forward and does not need any further elaborations.
5. SUMMARY
In any business requirement, process modelling is one of the key required item when it comes to showcasing how the data flows within a system through the visual element knowns as Data Flow Diagram (DFD). DFD is a popular technique of illustrating business processes and data flows.
That being said, DFD is being used here in this assignment to basically show how the data traverses in the background for online banking systems. Processes involved login to the system, doing a fund transfers and online bill payment, and viewing the online bank statements.
References
1 - Prof Dr Mansor Fadzil, Assoc Prof Dr Nantha Kumar Subramaniam. (2014). CBAD2103 System Analysis and Design(Second Edition). Malaysia: Open University Malaysia.


Comments